为着力打造宜居宜业宜游的人民城市,依托武汉“设计之都”这一世界性品牌,武汉市自然资源和城乡建设局启动了2025年武汉国际创意设计大赛(金黄鹤奖)。通过“小切口”设计命题入手,以公众参与场所营造的方式,探索武汉建设现代化人民城市的特色路径。本次大赛(金黄鹤奖)已圆满完成评审工作。现将有关情况通告如下:
本次大赛(金黄鹤奖)以“烟火江城・无界共创”为主题,共设置7组平行方案征集,于9月17日正式发布公告、9月28日举行开营仪式、10月24日截止提交成果,累计收到符合要求的设计成果103份。大赛组委会秉承“公平、公正、公开”的原则,10月27日和28日,邀请来自规划、建筑、文旅、艺术和运营主体等各界专家对参赛成果进行评审。经过多轮严格遴选,最终评出专业组一、二、三等奖21项、大众组“金点子”奖6项、大众组最佳组织奖1项及参与奖若干。具体获奖名单详见附件1-3。
本次大赛汇聚了无数精彩创意,是“无界共创”理念一次生动的展现,为武汉“设计之都”的建设注入了崭新活力。在此,我们向所有获奖者致以热烈祝贺!向每一位参赛者、评审专家表示衷心感谢!愿我们以此为新起点,携手将武汉设计推向更广阔的世界舞台,为创造更美好的生活贡献智慧与力量。
特此通告。
附件:
1.2025年武汉国际创意设计大赛(金黄鹤奖)
获奖名单(专业组)
2.2025年武汉国际创意设计大赛(金黄鹤奖)
获奖名单(大众组)
3.2025年武汉国际创意设计大赛(金黄鹤奖)
最佳组织奖
主办单位:武汉市自然资源和城乡建设局
承办单位:武汉市规划研究院(武汉市交通发展战略研究院)、武汉市自然资源保护利用中心
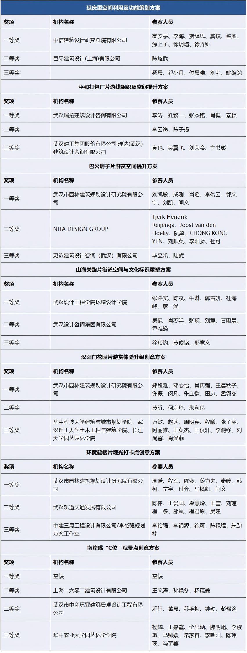
附件 1
2025年武汉国际创意设计大赛(金黄鹤奖)
获奖名单(专业组)

附件 2
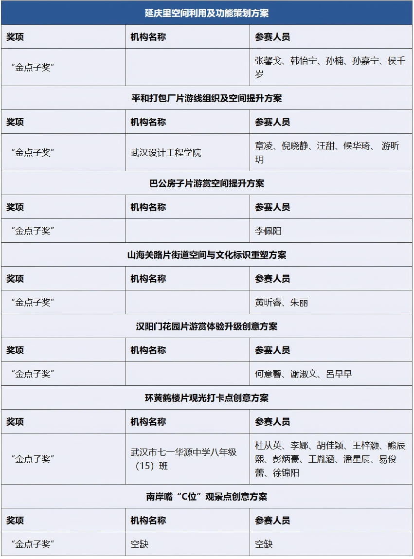
2025年武汉国际创意设计大赛(金黄鹤奖)
获奖名单(大众组)

附件 3
2025年武汉国际创意设计大赛(金黄鹤奖)
最佳组织奖
